Е.К ПОРЯДОК ВИКОНАННЯ ДІЙ У ВИРАЗАХ

Додано: 16 листопада 2025
Предмет: Математика, 5 клас
3 запитання
Запитання 1

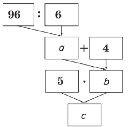
За схемою на малюнку виконайте завдання: а =… 

варіанти відповідей

14

16

18

20

Запитання 2

За схемою на малюнку виконайте завдання: с =… 

варіанти відповідей

94

96

100

102

Запитання 3

Складіть вираз за схемою...

варіанти відповідей

96 : 6 + 4 · 5

5 · 96 : 6 + 4

(96 : 6 + 4) · 5

96 : 6 + 4 + 5

Створюйте онлайн-тести
для контролю знань і залучення учнів
до активної роботи у класі та вдома

Створити тест