НМТ для 10 класу

Додано: 25 травня 2025
Предмет: Алгебра, 10 клас
12 запитань
Запитання 1

Спростіть вираз

варіанти відповідей

а

а – 2b

а – b

а + b

а – 2b^2

Запитання 2

Спростіть вираз

варіанти відповідей

a^5

a^8

a^10

a^12

a^22

Запитання 3

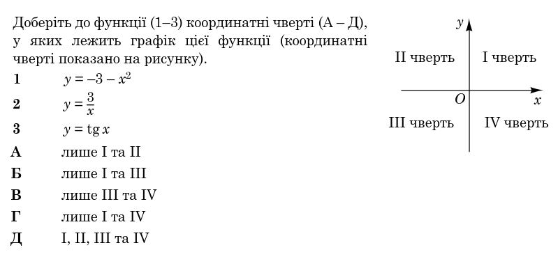
Установіть відповідність між початком речення (1–3) і його закінченням (А–Д) так, щоб утворилося правильне твердження. 

варіанти відповідей
Запитання 4

Установіть відповідність між початком речення (1–3) і його закінченням (А–Д) так, щоб утворилося правильне твердження.

варіанти відповідей
Запитання 5

Установіть відповідність між початком речення (1–3) і його закінченням (А–Д) так, щоб утворилося правильне твердження.

варіанти відповідей
Запитання 6

Спростити вираз (а24): (а4)2

варіанти відповідей

а18

а3

а8

а4

а16

Запитання 7

Розташуйте в порядку зростання a=230 , b=320 , c=710

варіанти відповідей

a, b, c

a, c, b

b, c, a

c, b, a

c, a, b

Запитання 8

Укажіть рисунок, на якому зображено ескіз графіка y = kx, k > 1

варіанти відповідей
Запитання 9

Яка з наведених функцій є лінійною?

варіанти відповідей

y=x2+1

y=3/x

y=2x-7

y=√x

Запитання 10

Область значень функції

варіанти відповідей

А

Б

В

Г

Д

Запитання 11

Графік функції

варіанти відповідей

А набуває лише додатніх значень

Б парна

В має дві точки екстремуму

Г непарна

Д зростає на всій області визначення

Запитання 12

Графік функції

варіанти відповідей

1 - В

2 - Б

1 - А

3 - В

3 - Д

2 - Г

Створюйте онлайн-тести
для контролю знань і залучення учнів
до активної роботи у класі та вдома

Створити тест