Послідовне, паралельне та змішане з’єднання споживачів електричного струму (НУШ)

Додано: 1 лютого
Предмет: Фізика, 8 клас
9 запитань
Запитання 1

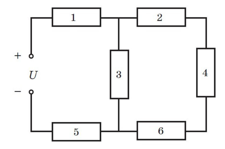
Чи паралельно з’єднані резистори 2 і 3 в показаній на схемі ділянці електричного кола?

варіанти відповідей

а) так

б) ні

в) складно визначити

Запитання 2

Чи послідовно з’єднані резистори 1 з 2 і 3 в показаній на схемі ділянці електричного кола?

варіанти відповідей

а) ні

б) складно визначити

в) так

Запитання 3

Як з’єднані резистори 2 і 6 у показаному на схемі електричному колі?

варіанти відповідей

а) Паралельно

б) Ні послідовно, ні паралельно

в) Послідовно

Запитання 4

Три однакові електричні лампи з’єднані так, як показано на рисунку. Яким є опір кожної лампи, якщо загальний опір ділянки дорівнює 240 Ом?

варіанти відповідей

а) 120 Ом

б) 720 Ом

в) 80 Ом

г) 240 Ом

Запитання 5

Два провідники опорами R1=24 і R2=12=12 Ом з’єднали паралельно та підключили до напруги 24 В. Визначте напругу на кожному провіднику.

варіанти відповідей

а) U1=8 В; U2=16 В

б) U1=24 В; U2=24 В

в) U1=24 В; U2=12 В

г) U1=16 В; U2=8 В

Запитання 6

Два провідники опорами R1=24 і R2=12=12 Ом з’єднали паралельно та підключили до напруги 36 В. Визначте напругу на кожному провіднику.

варіанти відповідей

а) U1=36 В; U2​=36 В

б) U1=8 В; U2​=16 В

в) U1=2,4 В; U2​=1,2 В

г) U1=24 В; U2​=12 В

Запитання 7

Розв’яжіть задачу. Електричний нагрівач містить чотири паралельно з’єднаних нагрівних елементи опором 88 Ом кожний. Якою є сила струму в підвідних проводах, якщо обігрівач працює за напруги 220 В?

варіанти відповідей

а) 2,5 А

б) 10 А

в) 25 А

г) 0,1 А

Запитання 8

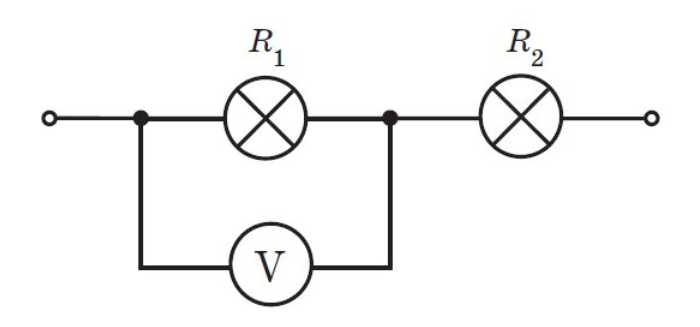
Розв’яжіть задачу. Ділянка кола (див. рисунок) містить дві послідовно з’єднані електричні лампи, опір яких становить R1=250 Ом; R2=150 Ом. Яким є показ вольтметра, якщо загальна напруга на ділянці дорівнює 160 В?

варіанти відповідей

а) 10 В

б) 220 В

в) 100 В

г) 250 В

Запитання 9

Визначте загальний опір ділянки кола, зображеної на рис.,

якщо R1 = R6 = 7 Ом; R2 =1 Ом; R3 = 5 Ом; R4 =12 Ом; R5 = 4 Ом.

Якою буде загальна сила струму в ділянці кола, якщо до неї при-

класти напругу 4 В?

варіанти відповідей

а) Rзаг = 100 Ом; Ізаг = 4 А

б) Rзаг = 10 Ом; Ізаг = 0,4 А

в) Rзаг = 10 Ом; Ізаг = 40 А

г) Rзаг = 100 Ом; Ізаг = 0,4 А

Створюйте онлайн-тести
для контролю знань і залучення учнів
до активної роботи у класі та вдома

Створити тест