Властивості арифметичного квадратного кореня

Додано: 21 лютого
Предмет: Алгебра, 8 клас
10 запитань
Запитання 1

Чому дорівнює значення виразу 

варіанти відповідей

49

-7

-49

7

Запитання 2

Спростіть вираз 

варіанти відповідей

х5

∣х5

∣х10

∣х8

Запитання 3

За якої умови виконується рівність

варіанти відповідей

a⋅b≥0

a та b - будь-які числа

a>0, b>0

a≥0, b≥0

Запитання 4

Чому у властивості частки .... вказують умову b>0, замість b≥0?

варіанти відповідей

це помилка у підручнику

корінь завжди більший нуля

на 0 ділити не можна

корінь нуля не існує

Запитання 5

Обчисліть значення виразу


варіанти відповідей

1,5

30

3

9

Запитання 6

Знайдіть значення виразу

варіанти відповідей

7/9

72/92

7/81

не можна розв'язати

Запитання 7

Чому дорівнює вираз

варіанти відповідей

2a2

a2

a4

∣a∣

Запитання 8

Спростіть добуток коренів

варіанти відповідей

√18

√6

6

20

Запитання 9

Знайдіть значення виразу

варіанти відповідей

2

√5 - 3

3 - √5

√5 + 3

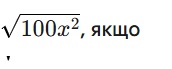
Запитання 10

Який з наведених виразів тотожно дорівнює....

відомо, що x<0?


варіанти відповідей

10x

-10x

-100x2

100x

Створюйте онлайн-тести
для контролю знань і залучення учнів
до активної роботи у класі та вдома

Створити тест