11 кл лр паралельне та послідовне зднання

Додано: 12 вересня 2025
Предмет: Фізика, 11 клас
26 запитань
Запитання 1

Як називається зєднання провідників, коли початки всіх провідників приєднані до однієї точки електричного кола, а їх кінці - до іншої?

варіанти відповідей

паралельне

послідовне

мішане

інша відповідь

Запитання 2

Яка фізична величина залишається сталою при послідовному зєднані провідників

варіанти відповідей

напруга

сила струму

опір

потужність

Запитання 3

Формула закона Ома

варіанти відповідей
Запитання 4

Яке співвідношення є правильним для паралельного з'єднання провідників?

варіанти відповідей

U = U1 = U2

U = U1 + U2

R = R1 + R2

I = I1 = I2

Запитання 5

Чому дорівнює загальна напруга на паралельно з'єднаних ділянках кола? 

варіанти відповідей

а) U = U1 = U2         


б) U = U1 + U2       


 в) U = U1U2        


 г) U = U1 × U2  


Запитання 6

Чому дорівнює загальний опір кола з послідовно ввімкненими електроприладами? 


варіанти відповідей

а) R = R1 = R2                


б) R = R1 + R2           


в) R = R1R2         


 г) R = R1 × R2       


Запитання 7

Укажіть співвідношення, яке завжди виконується в разі послідовного з’єднання двох провідників.

варіанти відповідей

а) U1 = U2     


б) I1 = I2       

 


 в) R1 = R2         

 


г) R1 = 2R2         

 


Запитання 8

Яка ціна поділки та показання вимірювальних приладів?


варіанти відповідей

сА = 0,1 А; І = 1,9 А; сV = 0,5 B ; U = 14,5 B

 сA = 0,2 А; І = 1,8 А; сV = 0,5 B ; U = 14,5 B

сA = 0,2 А; І = 1,8 А; сV = 1 B ; U = 15 B

сA = 0,1 А; І = 1,9 А; сV = 1 B ; U = 15 B

Запитання 9

вольтметр приєднують

варіанти відповідей

паралельно

послідовно

Запитання 10

амперметр вмикають у коло

варіанти відповідей

паралельно

послідовно

Запитання 11

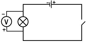
Яка схема відповідає електричному колу на малюнку?

варіанти відповідей
Запитання 12

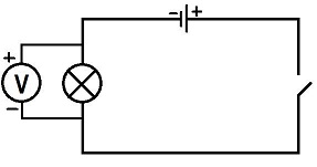
На якому рисунку вольтметр підключено правильно?

варіанти відповідей
Запитання 13

Які закони виконуються при паралельному з'єднані провідників?

Оберіть декілька варіантів

варіанти відповідей

U=U1+U2+...+Un

I=I1+I2+...+In

R=R1+R2+...Rn

1/R=1/R1+1/R2+...+1/Rn

Запитання 14

Вкажіть зображення, де всі елементи кола з'єднані паралельно? (всі можливі варіанти)

варіанти відповідей
Запитання 15

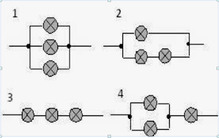
На яких рисунках показано приклад мішаного з’єднання резисторів.

варіанти відповідей

1

2

3

4

Запитання 16

Позначте схему, яка містить паралельне з'єднання

варіанти відповідей
Запитання 17

Як з'єднані резистори R2 i R3 ?

варіанти відповідей

паралельно

послідовно

мішане з'єднання

резистори не з'єднані

Запитання 18

На яких схемах лампи увімкнені лише паралельно?

варіанти відповідей
Запитання 19

Які закони виконуються при паралельному з'єднані провідників?

Оберіть декілька варіантів

варіанти відповідей

U = U1 + U2

I = I1 + I2

R = R1 + R2

1/R = 1/R1 + 1/R2

I = I1 = I2

R = R1 = R2

U = U1 = U2

Запитання 20

Як під'єднують до ділянок кола вольтметр і амперметр?

варіанти відповідей

Обидва паралельно

Вольтметр послідовно, амперметр паралельно

Вольтметр паралельно, амперметр послідовно

Запитання 21

Яка ціна поділки амперметра

варіанти відповідей

0,2 А

1 В

1 А

0,2 В

Запитання 22

Яка ціна поділки вольтметра

варіанти відповідей

10 В

0,2 А

20 В

0,1 а

Запитання 23

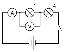
За малюнком визначте загальний опір кола, силу струму в колі (лампочки однакові), напругу на джерелі живлення.

варіанти відповідей

Rз = 3 Ом, Iз = 1,2 А, Uз = 9 В.

Rз = 3 Ом, Iз = 2 А, Uз = 3 В.

Rз = 5 Ом, Iз = 0,9 А, Uз = 3 В.

 Rз = 5 Ом, Iз = 1,8 А, Uз = 9 В.

Запитання 24

Три резистори опором 2 Ом, 3 Ом, 6 Ом, з’єднані паралельно. Знайти загальний опір ділянки кола.


варіанти відповідей

10 Ом

1 Ом

3 В

18 Ом

Запитання 25

Знайти загальний опір в колі. R1= 24 Ом R2= 12 Ом

варіанти відповідей

32

36

63

34

Запитання 26

На якій схемі показано послідовне з'єднання провідників

варіанти відповідей

1

2

3

4

Створюйте онлайн-тести
для контролю знань і залучення учнів
до активної роботи у класі та вдома

Створити тест