Радіанна міра кута. Тригонометричні функції числового аргументу

Додано: 20 листопада 2025
Предмет: Алгебра, 10 клас
12 запитань
Запитання 1

Знайдіть радіанну міру кута 120.

варіанти відповідей

π∕10

10π

π/15

15π

π∕30

30π

Запитання 2

Знайдіть радіанну міру кута 1350

варіанти відповідей

2π∕3

3π∕4

4π∕5

5π∕6

Запитання 3

Знайдіть градусну міру кута π∕30

варіанти відповідей

60

120

180


240

Запитання 4

Знайти градусну міру кута 5π

варіанти відповідей

6000

7000

8000

9000

Запитання 5

В який чверті знаходиться точка одиничного кола, отримана при повороті точки Р0(1;0) на кут 2830

варіанти відповідей

І

ІІ

ІІІ

IV

Запитання 6

В який чверті знаходиться точка одиничного кола, отримана при повороті точки Р0(1;0) на кут − 2150

варіанти відповідей

І

ІІ

ІІІ

ІV

Запитання 7

В який чверті знаходиться точка одиничного кола, отримана при повороті точки Р0(1;0) на кут 2,1π

варіанти відповідей

І

ІІ

ІІІ

ІV

Запитання 8

Знайдіть значення виразу 8cos900 − 7cos1800 + 3sin2700

варіанти відповідей

− 4

0

4

10

Запитання 9

Знайдіть значення виразу sin450tg300cos300

варіанти відповідей

1/2

√2/2

√2/4

√3/4

Запитання 10

Обчислити sin²60º - cos60º - tg45º.

варіанти відповідей

А

Б

в

Г

Д

Запитання 11

Встановіть відповідність (логічні пари)

варіанти відповідей
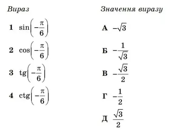
Запитання 12

Встановіть відповідність

варіанти відповідей

Створюйте онлайн-тести
для контролю знань і залучення учнів
до активної роботи у класі та вдома

Створити тест