Презентація - "Вуглеводні"

Про матеріал
Вуглево́дні — органічні речовини, аліфатичні, аліциклічні та ароматичні сполуки, до складу молекул яких входять лише атоми вуглецю і водню.
Зміст слайдів
Номер слайду 1

ВуглеводніАлкани;Систематична номенклатура;Хімічні властивості алканів;Алкени й алкіни: гомологічні ряди;Алкіни: номенклатура та ізомерія;Етен та етин: хімічні властивості;Арени. Бензен;Методи одержання вуглеводнів. Хімія 10

Номер слайду 2

ПОВТОРЕННЯ

Номер слайду 3

Номер слайду 4

Номер слайду 5

Номер слайду 6

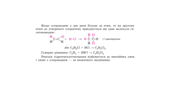
Етен та етин — ненасичені вуглеводніЕтен та етин — ненасичені вуглеводні завдяки наявності в їхніх молекулах кратних зв’язків (подвійного або потрійного), унаслідок чого вони приєднують молекули інших речовин (насичуються). Основні характеристики та властивості етену й етину наведено в таблиці 3.

Номер слайду 7

Номер слайду 8

Номер слайду 9

Алкани

Номер слайду 10

Систематична номенклатура

Номер слайду 11

Номер слайду 12

Номер слайду 13

Номер слайду 14

Номер слайду 15

Номер слайду 16

Номер слайду 17

Хімічні властивості алканів

Номер слайду 18

Номер слайду 19

Номер слайду 20

Номер слайду 21

Алкени й алкіни: гомологічні ряди, ізомерія, номенклатура

Номер слайду 22

Номер слайду 23

Етен та етин: хімічні властивості

Номер слайду 24

Номер слайду 25

Номер слайду 26

Бензен — найпростіший ароматичний вуглеводень

Номер слайду 27

Номер слайду 28

Номер слайду 29

Номер слайду 30

Методи одержання вуглеводнів. Взаємозв’язок між вуглеводнями

Номер слайду 31

Дякую за увагу !!!

pptx
Пов’язані теми
Хімія, 10 клас, Презентації
Додано
15 вересня 2025
Переглядів
986
Оцінка розробки
Відгуки відсутні
Безкоштовний сертифікат
про публікацію авторської розробки
Щоб отримати, додайте розробку

Додати розробку