НМТ 2025 основна сесія математика 17.05.2025

Додано: 21 листопада
Предмет: Математика, 11 клас
22 запитання
Запитання 1

Вирази

варіанти відповідей
Запитання 2

Діаграми

варіанти відповідей

10

32

19

9

6

Запитання 3

Паралелограм

варіанти відповідей
Запитання 4

Модуль

варіанти відповідей

23

12

6

-6

7.8

Запитання 5

Призма

варіанти відповідей

А

Б

В

Г

Д

Запитання 6

Графік функції

варіанти відповідей

А набуває лише додатніх значень

Б парна

В має дві точки екстремуму

Г непарна

Д зростає на всій області визначення

Запитання 7

Прямокутник

варіанти відповідей
Запитання 8

Корінь квадратний

варіанти відповідей
Запитання 9

Пропорції

варіанти відповідей

А 900

Б 1089

В 891

Г 1000

Д 980

Запитання 10

Сфера

варіанти відповідей
Запитання 11

Рівняння

варіанти відповідей

А 2

Б 0

В 6

Г -6

Д -3

Запитання 12

Ромб

варіанти відповідей
Запитання 13

Геометрична прогресія

варіанти відповідей
Запитання 14

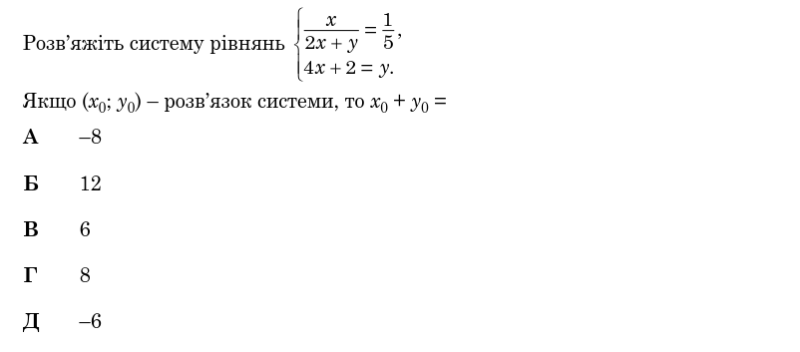
Система рівнянь

варіанти відповідей

А -8

Б 12

В 6

Г 8

Д -6

Запитання 15

Логарифм

варіанти відповідей
Запитання 16

Трапеція

варіанти відповідей

1 - В

2 - В

2 - А

3 - Б

1 - А

3 - Г

Запитання 17

Графік функції

варіанти відповідей

1 - В

2 - Б

1 - А

3 - В

3 - Д

2 - Г

Запитання 18

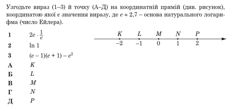
Координатна пряма

варіанти відповідей

1 - А

1 - Д

3 - Г

2 - В

2 - Г

3 - Б

Запитання 19

Рівняння

варіанти відповідей

23

11

15

26

Запитання 20

Первісна

варіанти відповідей

22

11

20

14

35

Запитання 21

Комбінаторика

варіанти відповідей

366

256

384

135

Запитання 22

Піраміда

варіанти відповідей

85

64

46

23

39

Створюйте онлайн-тести
для контролю знань і залучення учнів
до активної роботи у класі та вдома

Створити тест