НМТ з математики (для 10 класу, ст.)

Додано: 11 грудня 2025
Предмет: Математика, 10 клас
22 запитання
Запитання 1

Діаграми

варіанти відповідей

10

32

19

9

6

Запитання 2

Паралелограм

варіанти відповідей
Запитання 3

Модуль

варіанти відповідей

23

12

6

-6

7.8

Запитання 4

Графік функції

варіанти відповідей

А набуває лише додатніх значень

Б парна

В має дві точки екстремуму

Г непарна

Д зростає на всій області визначення

Запитання 5

Прямокутник

варіанти відповідей
Запитання 6

Корінь квадратний

варіанти відповідей
Запитання 7

Пропорції

варіанти відповідей

А 900

Б 1089

В 891

Г 1000

Д 980

Запитання 8

Рівняння

варіанти відповідей

А 2

Б 0

В 6

Г -6

Д -3

Запитання 9

Ромб

варіанти відповідей
Запитання 10

Геометрична прогресія

варіанти відповідей
Запитання 11

Система рівнянь

варіанти відповідей

А -8

Б 12

В 6

Г 8

Д -6

Запитання 12

Трапеція

варіанти відповідей

1 - В

2 - В

2 - А

3 - Б

1 - А

3 - Г

Запитання 13

Рівняння

варіанти відповідей

23

11

15

26

Запитання 14

Спростіть вираз 2a - (3b - 2a)

варіанти відповідей

-3b

4a - 3b

- 6ab - 4a

- 6ab - 4a2

- 6ab + 4a

Запитання 15

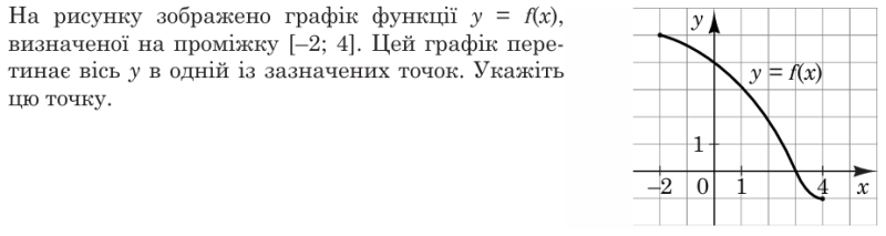
Виконайте завдання за рисунком

варіанти відповідей

(4;0)

  

(3;4)

 

 (0;3)

  

(3;0)

  

(0;4)

Запитання 16

Дайте відповідь на запитання

варіанти відповідей

- 8

- 2

8

3

- 4,5

Запитання 17

Розв'яжіть задачу

варіанти відповідей

5

6

8

7

9

Запитання 18

Розгортку якого з наведених многогранників зображено на рисунку?

варіанти відповідей
Запитання 19

Спростити вираз

варіанти відповідей
Запитання 20

Графік довільної функції у = f (x) паралельно перенесли вздовж осі ОХ на 2 одиниці праворуч. Графік якої з наведених функцій отримали?

варіанти відповідей

y=f(x)

у = f(х+2)

y=f(x - 2)

y=f(x) + 2

y=2f(x)

Запитання 21

 Які з наведених тверджень є правильними?

І. У будь-який трикутник можна вписати коло.

ІІ. У будь-який прямокутник можна вписати коло.

ІІІ. У будь-який ромб можна вписати коло.

варіанти відповідей

Лише І

  

Лише ІІ і ІІІ

  

Лише І і ІІ

  

Лише І і ІІІ

 

 І, ІІ, ІІІ

Запитання 22

Якому проміжку належить значення виразу (- 1+√27) ∕ 2?

варіанти відповідей

 (- ∞;0)

 

 [0;1)

 

 [1;2)

 

 [2;3)

 

 [3; +∞)

Створюйте онлайн-тести
для контролю знань і залучення учнів
до активної роботи у класі та вдома

Створити тест