ФУНКЦІЇ, ЇХ ВЛАСТИВОСТІ ТА ГРАФІКИ

Про матеріал
Даний матеріал: Алгебра 10. Всі завдання відібрані з НМТ 2022-2025 років, по темі "ФУНКЦІЇ, ЇХ ВЛАСТИВОСТІ ТА ГРАФІКИ". Можна використовувати на уроках при закріпленні та повторенні даної теми, що сприятиме підготовці учнів .
Перегляд файлу

ФУНКЦІЇ, ЇХ ВЛАСТИВОСТІ ТА ГРАФІКИ

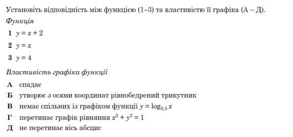
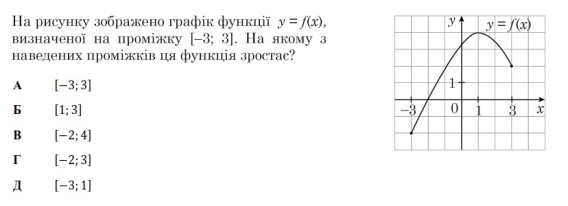
  1. НМТ 2022-2 №6

img

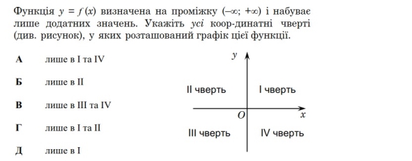
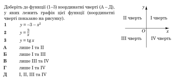
  1. НМТ 2022-2 №8

img

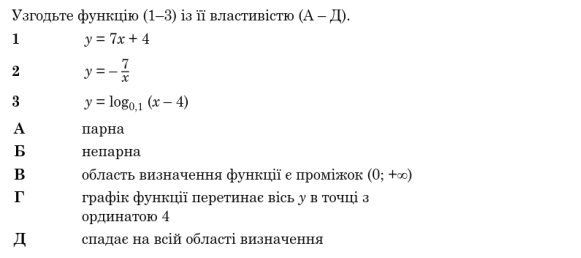
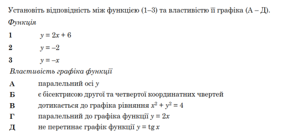
  1. НМТ 2022-1 №6

img

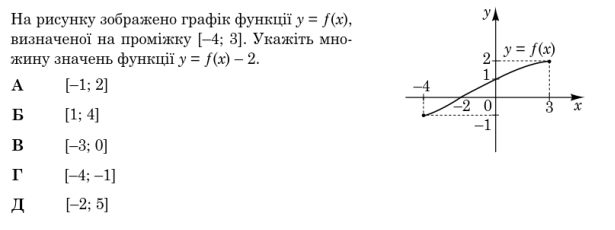
  1. НМТ 2022-1 №8

img

  1.  НМТ 2023-3 №7

img

  1. НМТ 2023-3 №16

img

  1. НМТ 2023-2 №6

img

  1. НМТ 2023-2 №16

img

  1. НМТ 2023-1 №6

img

 

 

  1. НМТ 2023-1 №16

img

  1. НМТ 20.06.2023 №6

img

  1. НМТ 20.06.2023 №17

img

 

  1. НМТ 20.06.2023 №8

img

  1. НМТ 19.06.2023 №12

img

  1. НМТ 19.06.2023 №17

img

 

 

  1. НМТ 16.06.2023 №5

img

  1. НМТ 16.06.2023 №17

img

  1. НМТ 16.06.2023 №9

img

 

  1. НМТ 16.06.2023 №17

img

  1. НМТ 15.06.2023 №13

img

  1. НМТ 15.06.2023 №17

img

 

  1. НМТ 15.06.2023 №5

img

 

  1. НМТ 16.06.2023 №17

img

  1. НМТ 14.06.2023 №15

img

 

 

  1. НМТ 14.06.2023 №18

img

  1. НМТ 14.06.2023 №10

img

  1. НМТ 14.06.2023 №17

img

 

 

  1. НМТ 13.06.2023 №17

img

  1. НМТ 13.06.2023 №10

img

 

  1. НМТ 13.06.2023 №17

img

 

  1. НМТ 12.06.2023 №7

img

  1. НМТ 12.06.2023 №18

img

  1. НМТ 12.06.2023 №15

img

 

 

 

  1. НМТ 12.06.2023 №17

img

  1. НМТ 09.06.2023 №7

img

  1. НМТ 08.06.2023 №4

img

 

 

 

 

  1. НМТ 08.06.2023 №16

img

  1. НМТ 07.06.2023 №5

img

 

  1. НМТ 07.06.2023 №17

img

 

  1. НМТ 07.06.2023 №14

img

  1. НМТ 2024 21.06.2024 №7

img

  1. НМТ 2024 20.06.2024 №9

img

 

 

 

 

 

 

 

 

  1. НМТ 2024 19.06.2024 №6

img

  1. НМТ 2024 19.06.2024 №17

img

  1. НМТ 2024 18.06.2024 №2

img

 

  1. НМТ 2024 18.06.2024 №5

img

  1. НМТ 2024 18.06.2024 №17

img

  1. НМТ 2024 17.06.2024 №7

img

 

 

 

 

 

  1. НМТ 2024 17.06.2024 №17

img

  1. НМТ 2024 14.06.2024 №17

img

  1. НМТ 2024 13.06.2024 №17

img

 

 

 

  1. НМТ 2024 12.06.2024 №7

img

  1. НМТ 2024 11.06.2024 №7

img

  1. НМТ 2024 11.06.2024 №17

img

 

 

  1. НМТ 2024 10.06.2024 №7

img

  1. НМТ 2024 10.06.2024 №17

img

  1. НМТ 2024 07.06.2024 №10

img

 

 

 

 

 

  1. НМТ 2024 07.06.2024 №17

img

  1. НМТ 2024 06.06.2024 №7

img

 

 

 

 

 

 

 

 

 

  1. НМТ 2024 06.06.2024 №17

img

  1. НМТ 2024 05.06.2024 №10

img

  1. НМТ 2024 04.06.2024 №7

img

 

 

  1. НМТ 2024 04.06.2024 №17

img

  1. НМТ 2024 03.06.2024 №10

img

  1. НМТ 2024 03.06.2024 №17

img

 

 

  1. НМТ 2024 01.06.2024 №10

img

  1. НМТ 2024 01.06.2024 №17

img

  1. НМТ 2024 25.05.2024 №6

img

  1. НМТ 2024 18.05.2024 №9

img

  1. НМТ 2024 №7\

img

  1. НМТ 2024 №16

img

 

 

 

 

  1. НМТ 19.06.2025  № 6

img

  1. НМТ 19.06.2025  № 17

img

  1.  НМТ 18.06.2025  № 6

img

  1.  НМТ 17.06.2025  № 6

img

  1.  НМТ 17.06.2025  № 17

img

  1. НМТ 16.06.2025  № 6

img

  1.  НМТ 16.06.2025  № 17

img

  1. НМТ 13.06.2025  № 6

img

  1. НМТ 13.06.2025  № 17

img

  1.  НМТ 12.06.2025  № 6

img

 

 

 

 

 

  1. НМТ 12.06.2025  № 17

img

  1. НМТ 12.06.2025  № 20

img

84. НМТ 11.06.2025  № 17

img

85.НМТ 11.06.2025  № 20

img

86. НМТ 10.06.2025  № 6

img

87.НМТ 10.06.2025  № 17

img

88. НМТ 09.06.2025  № 6

img

89. НМТ 09.06.2025  № 20

img

 

 

 

 

 

 

90. НМТ 06.06.2025  № 17

img

91. НМТ 05.06.2025  № 17

img

92. НМТ 04.06.2025  № 6

img

 

 

 

93.  НМТ 04.06.2025  № 17

img

94.  НМТ 03.06.2025  № 6

img

95. НМТ 03.06.2025  № 17

img

 

 

 

96. НМТ 03.06.2025  № 20

img

97. НМТ 31.05.2025  № 6

img

98. НМТ 31.05.2025  № 17

img

99.  НМТ 24.05.2025  № 6

img

 

 

100. НМТ 24.05.2025  № 17

img

101.  НМТ 17.05.2025  № 6

img

102.  НМТ 17.05.2025  № 17

img

 

 

103. НМТ 2025  № 16

img

104.  НМТ 2025  № 8

img

105.  НМТ 2025  № 17

img

 

106.  НМТ 2025  № 10

img

107.  НМТ 2025  № 15

img

 

 

 

 

 

 

 

 

 

 

 

docx
Додано
11 серпня 2025
Переглядів
402
Оцінка розробки
Відгуки відсутні
Безкоштовний сертифікат
про публікацію авторської розробки
Щоб отримати, додайте розробку

Додати розробку