Презентація до уроку: "Екзотермічні і ендотермічні реакції. Термохімічні рівняння"

Про матеріал
У презентації подано поняття теплового ефекту реакції, екзотермічної та ендотермічної реакції, ентальпії, термохімічного рівняння, наведено приклади розв'язування типових задач.
Зміст слайдів
Номер слайду 1

Номер слайду 2

Тепловим ефектом хімічної реакції (Q) називається кількість виділеної в навколишнє середовище або поглинутої енергії речовинами, що реагують між собою Реакції, що протікають з виділенням теплоти, називаються екзотермічними. Реакції, що протікають з поглинанням теплоти, називаються ендотермічними

Номер слайду 3

Номер слайду 4

Термічний розклад. Вище 70 °C натрій гідрогенкарбонат поступово розпадається на натрій карбонат, воду і вуглекислий газ. Розкладання при температурі 200 °C: 2 Na. HCO3 → Na2 CO3 + H2 O + CO2 Розкладання питної соди – це ендотермічна реакція, тобто щоб ця реакція відбулась, енергія до системи повинна у вигляді тепла

Номер слайду 5

Номер слайду 6

Подушки безпеки автомобілів. При аварії з сильним ударом спрацьовує датчик прискорення, сигнал цього датчика підпалює газоутворювальну суміш на основі азиду натрію, при цьому відбувається реакція з великим виділенням гарячого газоподібного азоту: 2 Na. N3 → 2 Na + 3 N2 Реакція є екзотермічною, під час її проходження система виділяє енергію у вигляді роботи, яку виконує азот, наповнюючи подушку

Номер слайду 7

Номер слайду 8

Незалежно від того, чи речовини, що реагують одна з одною, вивільняють або поглинають енергію, кожна хімічна зміна вимагає певного введення енергії, без якої вона не може бути ініційована

Номер слайду 9

Екзотермічними є спалахи феєрверків

Номер слайду 10

Екзотермічною є реакція горіння алюмінію

Номер слайду 11

Ендотермічна реакція – процес варіння яєць

Номер слайду 12

Розчинення лимонної кислоти у воді - ендотермічна реакція

Номер слайду 13

Рівняння хімічних реакцій, у яких вказується тепловий ефект, називаються термохімічними рівняннями. Тепловий ефект вказується як значення зміни ентальпії реакціїЕнтальпія – це функція стану, що за умов постійного тиску характеризує внутрішню енергію системи (ΔΗ)S(тв) +O2(г) = SO2(г) + Q; ΔH = −297 к. Дж. Якщо ΔH має від'ємні значення, це означає, що у результаті хімічної реакції певна кількість теплоти виділяється у навколишнє середовище, тобто вона є екзотермічною. Ca. CO3(тв) = Ca. O(тв) + CO2(Г) - Q; ΔH = +180 к. Джt°Якщо ΔH має додатні значення, це означає, що у результаті такої хімічної реакції відбувається поглинання теплоти, тобто вона є ендотермічною

Номер слайду 14

Тепловий ефект реакції визначається в термохімічних рівняннях двома способами:- вказуємо тільки знак ΔH - якщо потрібно вказати екзотермічна чи ендотермічна реакція:2 Na(тв) + 2 H2 O(р) = 2 Na. OH(тв) + H2(г)↑; ΔH < 0 Ca. CO3(тв) = Ca. O(тв) + CO2(Г); ΔH > 0t°- вказуються кількісні значення - при необхідності розрахунків:2 Na(тв) + 2 H2​O(р) = 2 Na. OH(тв) + H2​(г)↑; ΔH = − 281 к. Дж. Ca. CO3(тв) = Ca. O(тв) + CO2(Г); ΔH = + 180 к. Джt°

Номер слайду 15

Зміна ентальпії, зазначена в термохімічному рівнянні, є такою ж частиною хімічного рівняння, як і формули речовини, і тому підпорядковується тим самим коефіцієнтам:2 C2​H6​(г) + 7 O2​(г) = 4 CO2​(г) + 6 H2​O(р); ΔH= − 3120 к. Дж2 моль С2 Н67 моль О24 моль СО26 моль Н2 О3120 к. Дж3120 к. Дж3120 к. Дж3120 к. Дж. Для інших кількостей реагентів або продуктів кількість теплоти змінюватиметься пропорційно!2 Na(тв) + 2 H2​O(р) = 2 Na. OH(тв) + H2​(г)↑; ΔH = − 281 к. Дж1 Na(тв) + 1 H2​O(р) = 1 Na. OH(тв) + 0,5 H2​(г)↑; ΔH = − 140,5 к. Дж

Номер слайду 16

Задача 1. Під час реакції 1 моль азоту з киснем, у результаті якої утворюється нітроген(ІІ) оксид, поглинається 181,8 к. Дж енергії. Складіть термохімічне рівняння реакції. Дано:n(N2) = 1 моль. Q = 181,8 к. Дж. Термохімічне рівняння реакції - ?Розв’язання: Оскільки за умовою енергія поглинається, то ΔH є додатнім числом. Термохімічне рівняння виглядає так: N2​(г) + O2​(г) = 2 NO(г); ΔH= + 181,8 к. Дж

Номер слайду 17

Задача 2. Для синтезу йодистого водню з простих газоподібних речовин ΔH = +52 к. Дж. Складіть термохімічне рівняння розкладу йодоводню на прості речовини. Дано:для синтезу Н2 і І2ΔH = +52 к. Дж. Термохімічне рівняння реакції розкладу - ?Розв’язання: Реакції синтезу йодистого водню та його розкладання є протилежними реакціями. В цьому випадку речовини, а отже, і їх ентальпії однакові. Отже, для реакції синтезу йодистого водню: H2​(г) + I2​(г) = 2 HI(г); ΔH = +52 к. Джі для його реакції розкладу:2 HI(г) = H2​(г) + I2​(г); ΔH = -52 к. Дж

Номер слайду 18

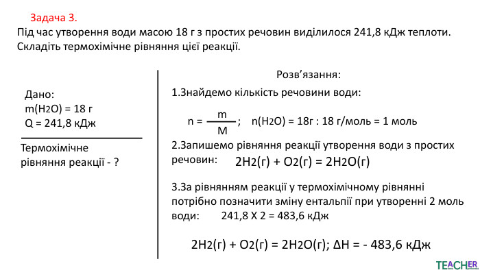
Задача 3. Під час утворення води масою 18 г з простих речовин виділилося 241,8 к. Дж теплоти. Складіть термохімічне рівняння цієї реакції. Дано:m(H2 O) = 18 г. Q = 241,8 к. Дж. Термохімічне рівняння реакції - ?Розв’язання:2. Запишемо рівняння реакції утворення води з простих речовин: 1. Знайдемо кількість речовини води: n = ; n(H2 O) = 18г : 18 г/моль = 1 мольm. M2 H2​(г) + О2​(г) = 2 H2 О(г)3. За рівнянням реакції у термохімічному рівнянні потрібно позначити зміну ентальпії при утворенні 2 моль води: 241,8 Х 2 = 483,6 к. Дж2 H2​(г) + О2​(г) = 2 H2 О(г); ΔH = - 483,6 к. Дж

Номер слайду 19

Середня оцінка розробки
Структурованість
5.0
Оригінальність викладу
5.0
Відповідність темі
5.0
Загальна:
5.0
Всього відгуків: 6
Оцінки та відгуки
  1. Фертак Наталя Володимирівна
    Загальна:
    5.0
    Структурованість
    5.0
    Оригінальність викладу
    5.0
    Відповідність темі
    5.0
  2. Товстолес Лариса
    Загальна:
    5.0
    Структурованість
    5.0
    Оригінальність викладу
    5.0
    Відповідність темі
    5.0
  3. Беличенко Татьяна
    Загальна:
    5.0
    Структурованість
    5.0
    Оригінальність викладу
    5.0
    Відповідність темі
    5.0
  4. Безсонова Оксана
    Загальна:
    5.0
    Структурованість
    5.0
    Оригінальність викладу
    5.0
    Відповідність темі
    5.0
  5. Мінчукова Лідія
    Загальна:
    5.0
    Структурованість
    5.0
    Оригінальність викладу
    5.0
    Відповідність темі
    5.0
  6. Пашаєва Тетяна Миколаївна
    Загальна:
    5.0
    Структурованість
    5.0
    Оригінальність викладу
    5.0
    Відповідність темі
    5.0
Показати ще 3 відгука
pptx
Пов’язані теми
Хімія, 9 клас, Презентації
Додано
17 листопада 2024
Переглядів
6967
Оцінка розробки
5.0 (6 відгуків)
Безкоштовний сертифікат
про публікацію авторської розробки
Щоб отримати, додайте розробку

Додати розробку