Урок "Розв’язування тригонометричних рівнянь зведенням до однієї тригонометричної функції".

Про матеріал
На уроці формується в учнів уміння розв’язувати тригонометричні рівняння способом зведення до однієї тригонометричної функції
Перегляд файлу

Тема. Розв’язування тригонометричних рівнянь зведенням до однієї тригонометричної функції.

Мета. Формування в учнів умінь розв’язувати тригонометричні рівняння способом зведення до однієї тригонометричної функції (алгебраїчний спосіб), розвивати логічне мислення, уяву, пам'ять, виховувати інтерес до математики, уважність, відповідальність, культуру математичних записів.

Тип уроку: комбінований.

Обладнання: дошка, комп’ютер, мультимедійний проектор, екран.

Хід уроку.

                                                 Ми ніколи не станемо математиками,                                                                                                                    навіть знаючи напам’ять усі чужі доведення,                                                                      якщо наш розум нездатний самостійно                                                                                     розв’язувати які б то не було проблеми.

                                                                                    Р. Декарт

І. Вступна бесіда  

    Ми навчилися розв’язувати  найпростіші тригонометричні рівняння         sin x = a, cosx = a, tgx = a, ctgx = a.

    Сьогодні на уроці ми будемо розв’язувати складніші тригонометричні рівняння і познайомимось з одним із способів розв’язування тригонометричних рівнянь, а саме, способом зведення до однієї тригонометричної функції, тобто алгебраїчним способом.

 Повідомлення теми, мети уроку.

Слайд 1

Слайд 2

 

    Епіграфом сьогоднішнього уроку я взяла слова великого математика Р.Декарта.

Слайд 3

    Кожен наш урок – це невеликий крок до зовнішнього незалежного оцінювання. Тому всі завдання, які ми будемо розв’язувати на уроці, підібрані із збірників завдань по підготовці до ЗНО з математики.   

Слайд 4

ІІ. Актуалізація опорних знань

1. Фронтальне опитування

    Пригадаємо, для чого у 10 класі було введено поняття арксинуса, арккосинуса, арктангенса і арккосинуса (для розв’язування тригонометричних рівнянь).

Слайд 5

  •      Якою формулою записується розв’язок рівняння cos x = a ?
  •      При якому значенні а рівняння cos x = a має розв’язок ?
  •      Який розв’язок рівняння cos x = 0 ?
  •      Який розв’язок рівняння cos x = 1 ?
  •      Який розв’язок рівняння cos x = -1 ?
  •      Якою є функція  arccos а ?  Як знайти  arccos (-а) ?

Слайд 6

  •      Якою формулою записується розв’язок рівняння sin x = a ?
  •      При якому значенні а рівняння sin x = a має розв’язок ?
  •      Який розв’язок рівняння sin x = 0 ?
  •      Який розв’язок рівняння sin x = 1 ?
  •      Який розв’язок рівняння sin x = -1 ?
  •      Якою є функція  arcsin а ?  Як знайти  arcsin (-а) ?

Cлайд 7

  •      Якою формулою записується розв’язок рівняння tg x = a ?
  •      Який розв’язок рівняння tg x = 0 ?
  •      Якою є функція  arctg а ?  Як знайти arctg (-а) ?

 

Слайд 8

  •      Якою формулою записується розв’язок рівняння сtg x = a ?
  •      Який розв’язок рівняння ctg x = 0 ?
  •      Якою є функція  arсctg а ?  Як знайти  arсctg (-а) ?

 

Слайд 9

Пригадаємо деякі значення arcsin x, arccos x, arcctg x, arctg x.

Слайд 10

  1. Усне розв’язування вправ

Слайд 11

Слайд 12

  1. Самостійна робота

Слайд 13

ІІІ. Сприймання та усвідомлення нового матеріалу  

Сьогодні на уроці ми навчимось розв’язувати складніші тригонометричні рівняння, які шляхом поточних перетворень можна привести до рівнянь з однією тригонометричною функцією, потім зробити заміну і звести до алгебраїчного рівняння.

Слайд 14

Розглянемо приклади розв’язання тригонометричних рівнянь.

Приклад 1. Розв’язати рівняння
2 sin2x + sinx – 1 = 0

    В ході пояснення задаю питання учням, спонукаю до спільного обговорення розв’язку, учні записують розв’язання у зошит.
 

Слайд 15

Слайд 16

Приклад 2. Розв’язати рівняння

6sin2x + 5cosx – 2 = 0

    Обговорюється хід розв’язування рівняння, проектується розв’язання, учні записують у зошит.

 

Слайд 17

Слайд 18

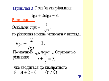
Приклад 3. Розв’язати рівняння
tg x + 2 сtg x = 3.

    Чи можна це рівняння записати відносно однієї тригонометричної функції? Виконайте це.

    Чи можна це рівняння записати у вигляді квадратного рівняння відносно  однієї змінної?

    Розв’яжіть рівняння, перевірте правильність виконання, виправте помилки.

Слайд 19

Слайд 20

Слайд 21

IV. Формування вмінь і навичок.

Слайд 22

  1. Розв’язати рівняння  cos2x = 7 – 8sinx

Розв’язання.

    Застосуємо формулу косинуса подвійного кута у вигляді  

сos2x = 1 – 2sin2 x,

1 – 2sin2 x = 7 – 8sinx,

1 – 2sin2 x – 7 + 8sinx = 0,

– 2sin2 x + 8sinx – 6 = 0,

sin2 x – 4sinx + 3 = 0,

sin x = t,

t2 – 4t + 3 = 0,

t1 = 1,  t2 = 3.

sin x = 1,      sin x = 3,

x = π/2 + 2πk, k € Z,      коренів немає.

Відповідь. π/2 + 2πk, k € Z.   

  1. Розв’язати рівняння  2сos23x + sin(– 3x) – 1 = 0

Розв’язання.

    За формулами зведення  sin(– 3x) = сos3x,

2сos23x + сos3x – 1 = 0,

cos3x = t,

2t2 + t – 1 = 0,

D = 1 + 8 = 9,

t1 = = – 1,               t2 = = ,

cos3x = –1,             cos3x = ,

3x = π + 2πk, k € Z,        3x = ± arccos + 2πn, n € Z,

 x = + , k € Z,        3x = ± + 2πn, n € Z,

       x = ± + , n € Z.

Відповідь. + , k € Z;   ± + , n € Z.

  1. Розв’язати рівняння (tgx + ctgx)2 + 3(tgx + ctgx) = 4

Розв’язання.

tgx + ctgx = t,

t2 + 3t – 4 = 0,

t1 = –4,   t2 = 1,

 tgx + ctgx = – 4,    tgx + ctgx = 1,

tgx + + 4 = 0,                                   tgx + – 1 = 0,

tgx = y                                             tgx = z

у + + 4 = 0                                    z + – 1 = 0

= 0,                                         = 0,

при      у ≠ 0                                          при      z ≠ 0

маємо рівняння                                   маємо рівняння                            

у2 + 4у +1 = 0,                                      z2 – z + 1 = 0,   

D = 16 – 4 = 12,     D= 1 – 4 = – 3 < 0, 

y1 == = –2 -   коренів немає 

y2 == = –2 +

tgx = –2 –     tgx = –2 +

x = arctg(–2 –) + πn, n € Z,  x = arctg(–2 +) + πk, k € Z,

x = –arctg(2 +) + πn, n € Z.

Відповідь.  arctg(–2 +) + πk, k € Z,  –arctg(2 +) + πn, n € Z.

 

    4. Розв’язати рівняння 2 cos2 x – 5cos(π – x) + 2 = 0

    Розв’язання.

2 cos2 x – 5cos(π – x) + 2 = 0

 За формулами зведення  cos(π – x) = – сosx,

2 cos2 x + 5cosx + 2 = 0,

cos x = t,

2t2 + 5t + 2 = 0,

D = 25 – 16 = 9,

t1 = = –2,                  t2 = = – ,

cos x = –2                            cos x = –

коренів немає                    x = ± arccos(–) + 2πn, n € Z,

                                            x =  ± (π – ) + 2πn, n € Z,

                                            x = ± + 2πn, n € Z.

Відповідь. ± + 2πn, n € Z.

 

5. Розв’язати рівняння  cos 2х +sin²x +sin х = 0,25

Розв’язання.

cos² х – sin²x + sin²x + sin х – 0,25 = 0,

1 – sin²x + sin х – 0,25 = 0,

4sin²x – 4sin х – 3 = 0,

sin x = t,

4t² – 4t – 3=0,

D = 16 + 48 = 64,

 t­1 = –1/2,    t2=3/2

sin х = –1/2                                                    sin x = 3/2

                                                                       коренів немає

  

                        

  Відповідь. .

 

V. Робота в групах

Слайд 23

    Учні розбиваються на групи по 3-4 учні і розв’язують тригонометричне рівняння, потім звіряють відповідь з кодовим словом і в результаті отримують зашифроване слово.

    І група   3sin²x + 2cos x – 2 = 0

Відповідь. (Д)

    ІІ група  cos 2x + sin x = 0

Відповідь.  (Р)

    ІІІ група  2sin²x – cos x – 1= 0

Відповідь.                                       (У)

    ІV група  tg x – 2 ctg x + 1 = 0

Відповідь.     (Ж)   

V група   cos 2x – sin x = 0

Відповідь. (Б)

    VІ група  tg x + 5 ctg x = 6

Відповідь.                                                                                     (А)

Слайд 24

VІ. Підсумок уроку

Слайд 25

 

Виставлення оцінок.

    Сьогоднішній урок я б хотіла закінчити словами Сократа: «Те, що я встиг пізнати, - чудове. Сподіваюся, таке ж чудове те, що ще мені доведеться пізнати».

Слайд 27

VІІ. Домашнє завдання

Слайд 28

 

Слайд 29

 

doc
Додано
8 березня
Переглядів
188
Оцінка розробки
Відгуки відсутні
Безкоштовний сертифікат
про публікацію авторської розробки
Щоб отримати, додайте розробку

Додати розробку