Презентація " Додавання та віднімання векторів"

Про матеріал
Презентація призначена для проведення дистанційного уроку геометрії в 9 класі
Зміст слайдів
Номер слайду 1

Додавання і віднімання векторів. Урок геометрії в 9 класі

Номер слайду 2

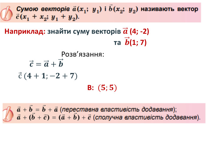
Наприклад: знайти суму векторів 𝒂 (4; -2) та 𝒃(1; 7)  Розв’язання:с (𝟒+𝟏;−𝟐+𝟕) В:  (𝟓;𝟓) 𝒄=𝒂+𝒃 

Номер слайду 3

Наприклад: знайти суму векторів: 𝑴𝑵 + 𝑵𝑳 𝑴𝑵+𝑵𝑳=  Розв’язання:𝑴𝑳 Правило трикутника для побудови суми двох векторів 𝒂 і 𝒃 

Номер слайду 4

Правило трикутника для побудови суми двох векторів 𝒂 і 𝒃 𝒂 𝒃 𝒂 𝒃 𝒄 

Номер слайду 5

Правило паралелограма для побудови суми двох векторів 𝒂 і 𝒃 𝒂 𝒃 𝒂 𝒃 𝒄 

Номер слайду 6

Наприклад: знайти різницю векторів 𝒂 (4; -2) та 𝒃(1; 7)  Розв’язання:𝒅=𝒂−𝒃 𝒅 (𝟒−𝟏;−𝟐−𝟕) 𝒅 (𝟑;−𝟗) В:  (𝟑;−𝟗) 

Номер слайду 7

Оскільки 𝐴𝐵+𝐵𝐶=𝐴𝐶, то 𝐴𝐶−𝐴𝐵=𝐵𝐶 Наприклад: знайти різницю векторів: 𝑴𝑵 - 𝑴𝑳  Розв’язання:𝑴𝑵−𝑴𝑳= 𝑳𝑵 Правило трикутника для побудови різниці двох векторів 𝒂 і 𝒃 

Номер слайду 8

Правило трикутника для побудови різниці двох векторів 𝒂 − 𝒃 𝒂 𝒃 𝒂 𝒃 𝒅 

Номер слайду 9

Розв’язання:𝑎(2; -5) 𝑏(4; 7) с (𝟔;𝟐) 𝑎(-3; 8) 𝑏(3; -11) с (𝟎;−𝟑) 𝑐(8; -5) 𝑑(4; 0)  Розв’язання:𝒌 (𝟒;−𝟓) 𝑐(2; -3) 𝑑(5; -2) 𝒌 (−𝟑;−𝟏) 

Номер слайду 10

Опрацювати параграф 8;Розв’язати завдання 335; 337; 342 Домашнє завдання

Номер слайду 11

𝒂 𝒃 с 

Номер слайду 12

𝑨𝑪 = 𝑨𝑩  𝑨𝑫  +( за правилом паралелограма)𝑩𝑫 = 𝑨𝑫 −𝑨𝑩 ( за правилом трикутника)

Номер слайду 13

Дано: 𝑎2;1 𝑏 𝑥;𝑦 𝑐 (−2;5)  𝑎+𝑏=𝑐  Знайти: 𝑥;𝑦  Розв’язання: 𝑎+𝑏=𝑐 2+𝑥=−2 𝑥=−2−2 𝑥=−4 1+𝑦=5 𝑦=5−1 𝑦=4  B: -4;4 

Номер слайду 14

ABCD1) 𝑨𝑩+𝑪𝑫+𝑩𝑪= 𝑨𝑪  𝑨𝑫  2) 𝑨𝑩+𝑫𝑨+𝑩𝑪+ 𝑪𝑫= 𝑨𝑪  𝑨𝑫  𝑨𝑨 = 𝟎  3) 𝑪𝑩+𝑪𝑫+𝑨𝑩+ 𝑩𝑫= 𝑪𝑨  𝑪𝑩  𝑪𝑫  4) 𝑨𝑩+𝑨𝑫+𝑪𝑨= 𝑪𝑩  𝟎  

Номер слайду 15

Повторити параграф 8;Розв’язати завдання 345; 347 Домашнє завдання

pptx
Пов’язані теми
Геометрія, 9 клас, Презентації
До підручника
Геометрія 9 клас (Істер О. С.)
Додано
17 листопада 2025
Переглядів
151
Оцінка розробки
Відгуки відсутні
Безкоштовний сертифікат
про публікацію авторської розробки
Щоб отримати, додайте розробку

Додати розробку