Презентація "Первісна та її властивості."

Про матеріал
Презентація до уроку алгебри в 11 класі на тему: "Первісна та її властивості" до підручника "Математика" (рівень стандарту) Є. Нелін, О. Долгова.
Зміст слайдів
Номер слайду 1

§6 Первісна та її властивості11 клас. Алгебра. До підручника: Математика (алгебра і початки аналізу та геометрія, рівень стандарту) Є. П. Нелін, О.Є. Долгова Вчитель Лосинівського ЗЗСОКостюченко Н. В.

Номер слайду 2

Номер слайду 3

Номер слайду 4

Номер слайду 5

Номер слайду 6

Номер слайду 7

Номер слайду 8

Номер слайду 9

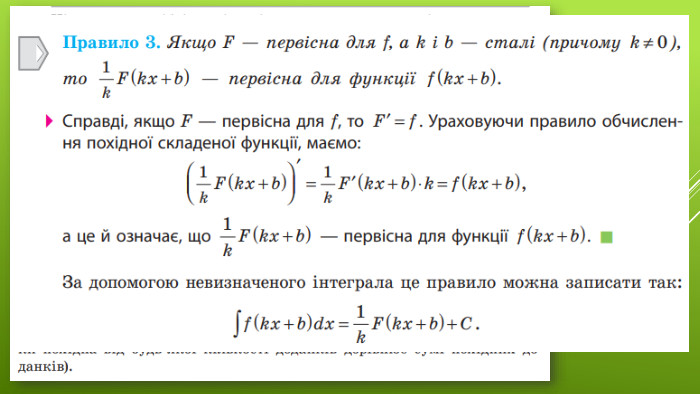
Щоб обґрунтувати правильність цього пункту таблиці, достатньо перевірити, що похідна від указаної первісної (без сталого доданку С) дорівнює заданій функції. Це буде означати, що розглянута функція дійсно є первісною для заданої функції. Оскільки в записі всіх первісних у другій колонці присутній сталий доданок С, то за основною властивістю первісних можна зробити висновок, що це загальний вигляд усіх первісних заданої функції.

Номер слайду 10

Номер слайду 11

Номер слайду 12

Номер слайду 13

Номер слайду 14

Номер слайду 15

Номер слайду 16

pptx
Пов’язані теми
Алгебра, Презентації
Додано
5 березня
Переглядів
105
Оцінка розробки
Відгуки відсутні
Безкоштовний сертифікат
про публікацію авторської розробки
Щоб отримати, додайте розробку

Додати розробку